Motor de Matching Baseado em Tags
Especificação completa do motor que faz matching automático entre Orders e Produtos de Faturação usando tags.
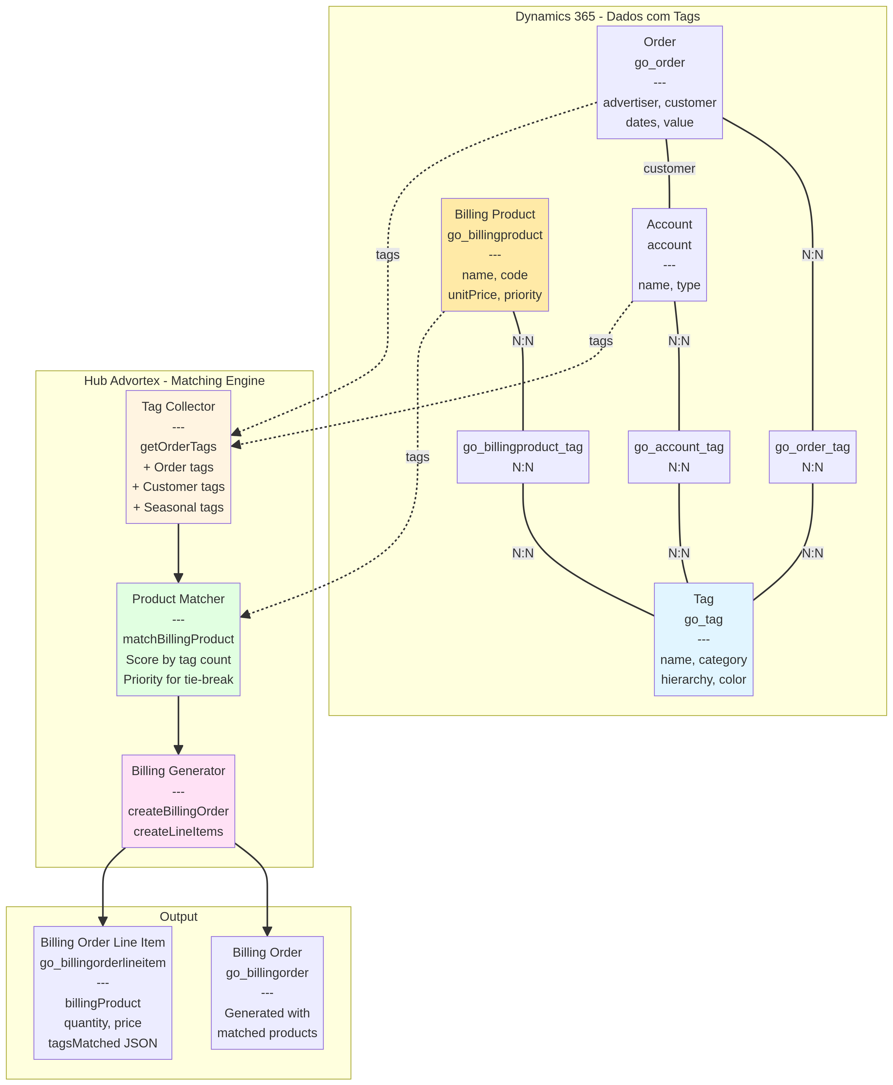
Funcionamento: O motor recolhe tags da Order + Cliente + Sazonalidade, consulta Produtos de Faturação com tags correspondentes, e seleciona o produto mais específico baseado em prioridade e número de tags matched.
Arquitetura do Motor em 3 Fases
1
Tag Collector Service
Recolhe todas as tags aplicáveis a uma Order, consolidando tags diretas, tags herdadas do cliente e tags sazonais aplicadas automaticamente.
Input: Order ID
Output: Lista completa de tags
Fontes: Order tags (N:N) + Customer tags (herdadas) + Seasonal tags (auto)
Output: Lista completa de tags
Fontes: Order tags (N:N) + Customer tags (herdadas) + Seasonal tags (auto)
2
Product Matcher Service
Consulta todos os Produtos de Faturação ativos e verifica quais têm tags que são subset das tags da Order. Calcula score e seleciona o melhor match.
Input: Lista de tags da Order
Output: Billing Product matched
Critérios: Subset match + Prioridade + Score (nº de tags)
Output: Billing Product matched
Critérios: Subset match + Prioridade + Score (nº de tags)
3
Billing Order Generator Service
Agrupa Line Items por critérios, cria ou reutiliza Billing Orders, e gera Billing Order Line Items com os produtos matched.
Input: Orders + Billing Period
Output: Billing Orders criadas/atualizadas
Ações: Agrupar + Criar/Reutilizar + Registar Transaction Log
Output: Billing Orders criadas/atualizadas
Ações: Agrupar + Criar/Reutilizar + Registar Transaction Log
Diagrama de Arquitetura

Esta página foi útil?
A sua avaliação ajuda-nos a melhorar a documentação