Integração Standardizada
Análise da integração atual e proposta de arquitetura standardizada com Hub Advortex como camada de integração.
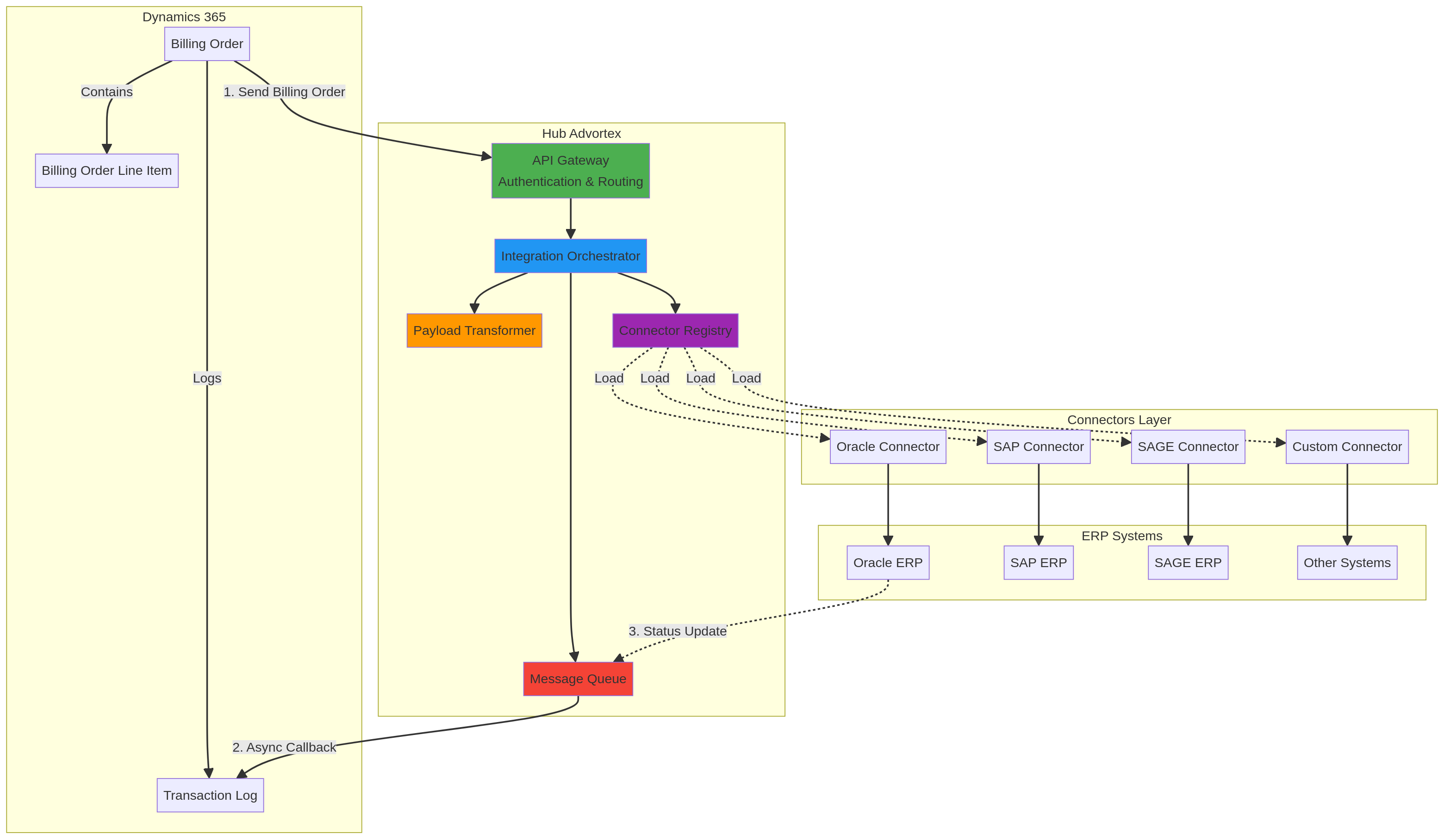
Funcionalidades Implementadas
Custom Action: AccountIntegrationOracle
Sincronização de contas/clientes com Oracle ERP via OIC (Oracle Integration Cloud)
Web Resource: Envio de Billing Orders
JavaScript que envia Billing Orders para faturação via endpoint PushInvoiceQueue
Web Resource: Envio de Billing Operations
JavaScript que envia notas de crédito via endpoint PushInvoiceCreditoQueue
Endpoints Oracle OIC Identificados
| Endpoint | Método | Parâmetros | Função |
|---|---|---|---|
| /PushAccountQueue | GET | code, accountid | Sincronizar conta |
| /PushInvoiceQueue | GET | code, orderid | Enviar fatura |
| /PushInvoiceCreditoQueue | GET | code, orderid | Enviar nota de crédito |
Acoplamento Forte
URLs e tokens hardcoded em parâmetros. Mudança de ERP requer alteração de código.
Sem Transformação de Payload
Apenas passa IDs na query string. Oracle OIC tem que consultar Dynamics 365 para obter dados completos.
Sem Rastreabilidade
Não grava logs de integração. Impossível auditar o que foi enviado e quando.
Sem Gestão de Erros Robusta
Não implementa retry automático. Não trata falhas de rede adequadamente.
Sem Suporte Multi-Sistema
Apenas Oracle ERP. Adicionar SAP, SAGE ou outro sistema requer desenvolvimento custom.

Componentes Principais
Exemplo: Template Oracle (JSON)
{
"templateId": "oracle-invoice-v1",
"targetSystem": "oracle",
"transformation": {
"invoiceHeader": {
"invoiceNumber": "{{billingOrder.go_st_billingordernumber}}",
"invoiceDate": "{{billingOrder.go_dt_invoicedate | formatDate}}",
"customerCode": "{{billingOrder.go_lk_customerid.go_st_customercode}}",
"totalAmount": "{{billingOrder.go_mn_totalamount}}"
},
"invoiceLines": "{{#each billingOrder.lineItems}}",
"invoiceLines[]": {
"productCode": "{{this.go_lk_productid.go_st_productcode}}",
"quantity": "{{this.go_de_quantity}}",
"unitPrice": "{{this.go_mn_unitprice}}"
}
}
}Exemplo: Template SAP (XML/IDOC)
<IDOC>
<EDI_DC40>
<DOCNUM>{{billingOrder.go_st_billingordernumber}}</DOCNUM>
<IDOCTYP>INVOIC02</IDOCTYP>
</EDI_DC40>
<E1EDK01>
<BELNR>{{billingOrder.go_st_billingordernumber}}</BELNR>
<KUNNR>{{billingOrder.go_lk_customerid.go_st_customercode}}</KUNNR>
</E1EDK01>
</IDOC>Oracle Connector
DisponívelIntegração com Oracle ERP via OIC
SAP Connector
RoadmapIntegração com SAP S/4HANA via IDOC
SAGE Connector
RoadmapIntegração com SAGE X3
ERPConnector com métodos standardizados: sendInvoice(), sendCreditNote(), syncAccount(), healthCheck().| Benefício | Descrição |
|---|---|
| Desacoplamento | Power App não conhece detalhes dos ERPs. Mudanças isoladas no Hub. |
| Flexibilidade | Adicionar novo ERP sem alterar Power App. Apenas novo conector no Hub. |
| Rastreabilidade | Logs completos de todas as integrações com payload request/response. |
| Resiliência | Retry automático, circuit breaker, dead letter queue para falhas. |
| Transformação | Templates configuráveis por ERP. Suporta JSON, XML e scripts customizados. |
| Multi-Tenant | Configurações diferentes por cliente/tenant. |
| Performance | Processamento assíncrono com message queue. Não bloqueia UI. |
| Manutenibilidade | Conectores independentes e versionados. Facilita manutenção. |
Fase 1: Fundação (4 semanas)
API Gateway, Integration Orchestrator, interface ERPConnector, Connector Registry
Fase 2: Payload Transformer (3 semanas)
Engine de transformação, templates Oracle, suporte JSON/XML, validação
Fase 3: Oracle Connector (2 semanas)
Migrar integração Oracle atual, retry, circuit breaker, health check
Fase 4: Dynamics 365 Integration (3 semanas)
Custom Action SendBillingOrderToERP, Transaction Log, atualizar Web Resources
Fase 5: Callbacks & Webhooks (2 semanas)
Message Queue, endpoints webhook, callback para Dynamics 365, fluxo assíncrono
Fase 6: Conectores Adicionais (4 semanas)
SAP Connector, SAGE Connector, template Custom Connector, documentação
< 5s
Tempo de Integração (síncrono)
> 99%
Taxa de Sucesso
< 2 sem
Tempo para Adicionar Novo ERP
100%
Cobertura de Logs